苏州网络大学园
关于网络教育 | 招生信息 | 入学测试样题 | 证书样本

首页

学园概况 招生信息 北师大专栏 政策法规 统考专栏 联系我们

★苏州网络大学园欢迎您! | ★教育部发布:2022年9月起停止网络教育招生 | ★苏州工业园区网络大学园管理中心欢迎您! |

 
  最新发布 】
 
  热点信息 】
 
   
  首页 > 内容显示 [字号: ]打印
联系我们
 发布时间: 2010/12/2 19:51:51 被阅览数: 19679 次 来源: 苏州网络大学园
 
地址:苏州工业园区独墅湖高等教育区若水路1号
   (苏州工业园区职业技术学院内A1-102室)
邮编:215123
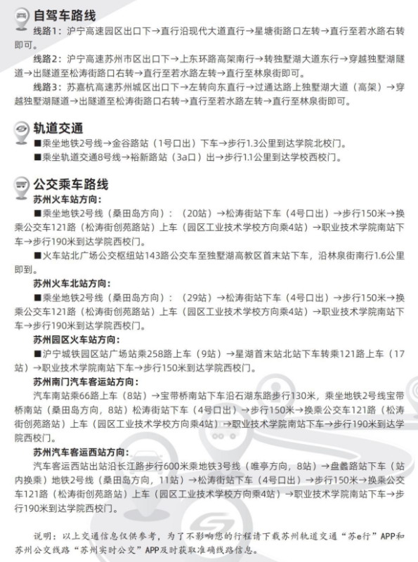
[更新交通信息查询]
苏州网络大学园  (网络大学管理中心)

报名咨询、学号密码、学历认证

电话:(0512) 62557591
联系人:
期末考试、补考预约、课程作业、成绩查询、学籍管理

电话: (0512) 62557592
联系人:


教材、选课、重修选课、统考、学位考、毕业论文

电话:(0512) 62557593
联系人:李老师 E-mail: lisupeinj@163.com


毕业证书、交学费、领取发票

电话:(0512)  62557591
联系人:



更新日期:20260108

 


相关信息:

苏州网络大学园

Copyright©2000-2026 苏州工业园区网络大学园管理中心 版权所有 访问量 苏ICP备14041751号-1
地址:苏州工业园区独墅湖科教创新区若水路1号 网址:www.wldx.cn www.wldx.com.cn

苏州工业园区职业技术学院内A1-102室  邮编:215123 [交通咨询]